The Fib multimedia system
Fib is a system for storing multimedia data (like images or films).
Main Page
Namespaces
Classes
Files
File List
File Members
All
Classes
Namespaces
Files
Functions
Variables
Typedefs
Enumerations
Enumerator
Friends
Macros
Classes
|
Namespaces
cFibObjectCounts.h File Reference
#include "
fibDatatyps.h
"
#include <valarray>
Include dependency graph for cFibObjectCounts.h:
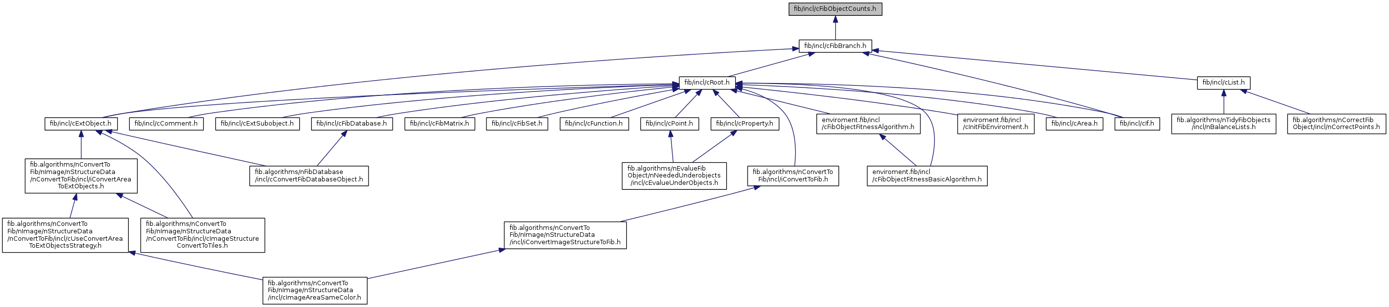
This graph shows which files directly or indirectly include this file:
Go to the source code of this file.
Classes
class
fib::cFibObjectCounts
Namespaces
namespace
fib
fib
incl
cFibObjectCounts.h
Generated on Thu Feb 14 2013 14:06:57 for The Fib multimedia system by
1.8.1